- Research
- Open Access
- Published:
Introducing intelligence-led conservation: bridging crime and conservation science
Crime Science volume 4, Article number: 15 (2015)
Abstract
The multidisciplinary nature of conservation science lends itself to be a unique area of study for those interested in crime science. In particular, crime scientists can contribute to the development, implementation, and evaluation of crime and intelligence analysis that address wildlife crime. Crime and intelligence analysis has gained significant attention from conservationists in recent years due to the increasing accessibility and capabilities of various forms of information technology. This has led to significant gains in the ability to collect and analyse information resulting in the push for intelligence-led approaches to guide wildlife law enforcement. Based on a process evaluation of the Uganda Wildlife Authority’s intelligence strategy, this paper contributes to the literature by introducing an intelligence-led conservation framework, as well as an operational model referred to as the Ranger Analytic Intelligence Network specifically tailored for conservation efforts in Uganda. Several important caveats that warrant consideration prior to and during the development of an intelligence-led conservation approach are also presented. Lastly, implications for policy are discussed.
Background
The complexity of conservation science warrants the development and use of an interdisciplinary approach (Berkes 2004). The multidisciplinary nature of conservation lends itself as a unique area of study for those interested in crime science. One avenue that crime science could contribute to developing within conservation science is crime analysis, particularly within an intelligence-led policing framework (Ratcliffe 2008).
Intelligence-led policing (ILP) has been identified as a potentially useful approach to reduce and prevent crimes against the environment.a Several international (e.g. INTERPOL) and federal agencies (e.g. Environment Agency in the UK) throughout the world have recently implemented approaches premised on an ILP framework. Unfortunately, little is empirically known about the implementation and effectiveness of intelligence-driven approaches focussed on environment-related crimes (notable exception being Gibbs et al. 2015). Even less is known about the role that intelligence-based approaches play on the protection of the world’s protected areas.
Based on extensive fieldwork with the Uganda Wildlife Authority (UWA) and discussions with rangers, supervisors, and management personnel from different departments within the UWA in several study areas, this paper examines the capacity, implementation, and status of crime and intelligence analysis for the protection and prevention of wildlife crimes in Uganda’s protected areas.b It is argued that despite the current emphasis on developing better data collection and databases, the lack of a coherent and comprehensive framework and operational model within the UWA hinders the effective and efficient use of such sources, as well as the capacity for developing actionable intelligence within the agency.
The present study has three main objectives: first, to conduct a process evaluation of the current status of crime and intelligence analysis within the UWA. Second, to introduce a conceptual framework for intelligence-led conservation, as well as an operational model referred to as the Ranger Analytic Intelligence Network (RAIN). To the author’s knowledge, such a framework or model has not been developed within the scope of conservation science. Third, several important caveats informed by the author’s fieldwork that warrant consideration prior to and during the development of an intelligence-led conservation approach are outlined.
Information technology, wildlife law enforcement, and crime and intelligence analysis
The area of crime analysis has a long and varied history (see Santos 2013). With the advent of the information technology age, the reduced costs of computer hardware and software, improved data collection and management, and the growing recognition of the role that crime analysts have on tactical and strategic decision-making, crime analysis has become a staple within criminal justice agencies in many developed nations. Unfortunately, crime analysis within wildlife law enforcement is still in its infancy, especially in developing countries. This can be partly attributed to issues related to the collection, measurement, and analysis of reliable and accurate data on wildlife crime offences (see Moreto et al. 2014 for a discussion on the limitations of official data). Despite these limitations, the analysis of wildlife crime data has been acknowledged as an important avenue to pursue (United Nations Office on Drugs and Crime (UNODC) 2012).
The transnational nature of some wildlife crimes (e.g. wildlife trafficking) and the potential involvement of organised crime and terrorist groups (see Warchol 2004; Wyler and Sheikh 2008; Zimmerman 2003) have pushed the crime and intelligence analysis agenda forward. In particular, developing partnerships between separate agencies is recognised as a necessary element in circumventing fragmented data sources and facilitating the sharing of information (see Gibbs et al. 2015; INTERPOL 2015c). Fortunately, increased awareness of the severity of wildlife crime has led to increased emphasis on law enforcement, particularly on the use of ILP strategies.
Intelligence-led policing is a top-down model that emphasises the collection, collation, analysis, and dissemination of actionable intelligence for strategic, operational, and tactical police operations to objectively target prolific offenders and disrupt or prevent criminal activity (Ratcliffe 2008). The formation of ILP is primarily attributed to the ineffectiveness of traditional, reactive policing models, the growth and spread of organised and transnational crime, the advancement of affordable and useable information technology, and the inefficiency of fragmented local and national forms of policing or investigative bodies (see Ratcliffe 2008). Notably, ILP is not mutually exclusive from other forms of policing (e.g. problem-oriented policing) and the adoption of related conceptual and analytical models can occur (e.g. SARA model).
Several initiatives based on an intelligence-led framework have been developed in recent years to reduce or prevent environment-related crimes. For example, the Environmental Agency in the UK has implemented an ILP-based project to address the illegal exports of hazardous waste (see Gibbs et al. 2015). The international police agency, INTERPOL, has provided intelligence-led enforcement training programs in several countries, established task forces, and promoted the need for better data management, analysis, and information sharing.d By doing so, INTERPOL has highlighted the value of utilising ILP in reducing a diverse set of environment crimes (including the illegal exploitation of big cats, illegal fishing, and the illegal trade in ivory and rhino horn) through proper data management, analysis, expansion of resources, information sharing, and emphasising the role of law enforcement in conservation issues.
With relevance to the current study, INTERPOL has recently established a dedicated environmental crime team in its regional bureau in Nairobi, Kenya that serves 13 countries in East Africa, including Kenya, Tanzania, Sudan, and Uganda.e The objective of the crime team is to collaborate with national law enforcement agencies and INTERPOL’s national central bureaus within the region to expedite information change and engage in investigations and intelligence analysis. Individual states also have their own established intelligence-based initiatives. For example, Operation Spider Net in Tanzania, which involves members from the National and Transnational Serious Crimes Investigation Unit (NTSCIU) task force, local police, Tanzania People’s Defense Forces (TPDF), Tanzania Intelligence and Security Services (TISS), and Tanzania National Parks Authority has shown success in its intelligence-led anti-poaching initiatives.f The intelligence and investigations unit in the Zambia Wildlife Authority (ZAWA) has also been successful in investigating and apprehending suspects involved in wildlife crime,g as well as its Special Anti-Poaching Unit (SAPU), which also employs an intelligence-led law enforcement approach.h Moreover, the Kenya Wildlife Service (KWS), which has had an intelligence department since 1991, has continued its anti-poaching efforts by enhancing its intelligence gathering through local and international collaborations.i
The Uganda Wildlife Authority
Located in the eastern region of Africa, Uganda has an approximate total area of 241,551 km2. It has an estimated population of 30 million people, 90% of who are living in rural areas (Emerton and Muramira 1999; National Environment Management Authority (NEMA) 2008). Uganda is considered to be one of the most biodiversity-rich countries in the world (AmanigaRuhanga and Manyindo 2010; Howard et al. 2000). Within Uganda there are ten national parks, 12 wildlife game reserves, six wildlife sanctuaries, ten community wildlife areas, and 506 central forest reserves (NEMA 2008).
Established in 1996 through the Uganda Wildlife Statute and the integration of the Uganda National Parks and Game Department, the Uganda Wildlife Authority (UWA) is the governing body tasked with the management of Uganda’s protected areas (PAs) and wildlife species. The organisation is also responsible for implementing relevant international treaties, conventions, or other arrangements that Uganda is privy to. Further, the UWA develops, enhances, and promotes the socio-economic benefits of PAs and wildlife for local communities, as well as addresses community concerns relevant to conservation initiatives (i.e., responding to problem species).j
Methods
As part of a larger study on ranger culture and operations, this present research is a process evaluation of the intelligence approach utilised by the UWA. As opposed to an impact or outcome evaluation, which involves measuring the problem and systematically comparing changes based on an evaluation design (Eck 2011), a process evaluation focusses on examining “the underlying processes of what took place during a crime reduction initiative” (Ratcliffe 2008, p. 189). In essence, a process evaluation assesses how a program is implemented (Gibbs et al. 2015).
Data collection occurred in July and August 2014. As part of the study, the author met with top management at the UWA headquarters in Kampala, the capital and largest city in Uganda, to discuss the current state of intelligence initiatives within the organisation, as well as what is required for the development of a dedicated crime and/or intelligence units within the various conservation areas located throughout the country. Considerable time was also spent interacting with rangers and management at a number of different national parks in Uganda, including Kibale, Lake Mburo, and Queen Elizabeth. It was felt that unless ground-level perspectives were collected, any discussion on the implementation of an intelligence-led approach or crime analysis unit would be moot given the variability in context and site-specific realities.
Formal interviews (n = 89) were conducted with law enforcement (including intelligence) and community conservation rangers and supervisors. Additionally, informal discussions with rangers from other departments (e.g. tourism) were also completed. Supplementing the formal interviews and informal discussions were the author’s own personal fieldnotes and narratives.
The status of crime and intelligence analysis within the UWA
Prior to discussing the current status of crime and intelligence analysis in the UWA, it is worth first mentioning the data collection and management practices of the UWA. A truism in crime and intelligence analysis is that an analysis is only as good as the data it is based on. In other words, analysis requires proper data management and is premised on the appropriate collecting, collating, and storing of data. Fortunately, the importance of data management is embedded within the UWA.
One type of data used to assess criminal activity by the UWA is patrol information. Data is collected through law enforcement monitoring (LEM) or ranger-based data collection (RBDC). LEM or RBDC is the practice of collecting data during patrols on illegal activities, wildlife, and the environmental status of the protected area (e.g. vegetation) through ranger patrols (Moreto et al. 2014). Such data is collected through GPS devices and uploaded into a centralised open-source database referred to as the Management Information System or MIST in order to assess trends. Recently, the UWA has begun to adopt the Spatial Monitoring and Reporting Tool (SMART). SMART is similar to MIST in that it is a bottom-up program that utilises RBDC, however, SMART provides advanced analytical capabilities to facilitate near real-time decision making and resource allocation.k,l In addition to this, the Wildlife Conservation Society (WCS) has developed an online Wildlife Crime Database that allows the UWA to track offenders, establish offender profiles, and track court cases.m
Although such data management programs are undoubtedly useful, a main limitation is the absence of analysts within the organisation. While the foregoing can provide insight and information, actionable intelligence requires the involvement of analysts. Moreover, crime and intelligence analysis should extend beyond simply looking and reporting information as analysts should be actively engaged in problem solving as well (Clarke and Eck 2005; Eck and Clarke 2013). In other words, analysis requires more than simply presenting or reporting information; it requires an attempt to better understand the intricacies of criminal activity, including the situational (e.g. spatiotemporal patterns) and individual (e.g. modus operandi) elements, as well as identify areas for prevention. Importantly, such analysis should be grounded and informed by theory, which is also currently lacking within the UWA.
While the UWA administration and management at the headquarters recognise the potential value of crime and intelligence analysis, such activities are not currently practised or utilised. This is partly attributed to limited resources and training available, as well as a lack of general knowledge of the area. Fortunately, the UWA has begun to engage in intelligence-related initiatives. In 2013, the UWA launched its intelligence unit, which is currently housed within the law enforcement department.n Trained in military intelligence, the UWA intelligence rangers are versed in counterintelligence, operational intelligence, criminal investigations, and information and evidence gathering. Intelligence rangers, however, are not trained in crime intelligence analysis.
The development of the WILD LEO pilot project is a step in the right direction to address the absence of analysts within the UWA.o The WILD LEO project involves the use of low-cost GPS cameras to document criminal activity during ranger patrols. The photographs are then mapped and analysed using open source GIS software by a trained crime analyst. Reports are then developed for tactical and strategic decision-making (see Lemieux 2015). What is unique about the WILD LEO project is that it also utilises an offender database with GPS-tagged photographs acting as supporting evidence for the UWA’s prosecution.
With MIST, SMART, an online Wildlife Crime Database, and the WILD LEO project, the UWA has the information technology foundation needed for crime and intelligence analysis to occur. However, unless analysts become a more central element within the organisation, the analytical capabilities of the agency will remain limited. Furthermore, with the exception of the Wildlife Crime Database, the information technology described above is also primarily focussed on conservation areas and does not extend or incorporate the UWA headquarters. Moreover, all have an explicit emphasis on the law enforcement department. Arguably, wildlife crime is not the sole responsibility of the law enforcement department and other departments within the agency can contribute information to help better understand illegal activities that threaten Uganda’s wildlife and PAs.
In essence, a conceptual framework and operational model for a cohesive intelligence-led approach is lacking within the UWA. Both a framework and a model are needed to guide the processes, designate the roles and responsibilities of key actors, ascertain avenues for required resources, training, and collaboration, and to help develop agency and department objectives and outcomes. Furthermore, without these, crime and intelligence analysis within UWA will achieve limited success.
Introducing an integrated intelligence-led conservation framework and the ranger analytic intelligence network
Developing intelligence-led conservation: a conceptual framework
Despite the potential benefits of a traditional ILP model, it is argued that an adapted model is required to accommodate the unique characteristics, objectives, organisational structure, available resources, and problems faced by the UWA. As the overall goal for the UWA is conservation and not policing, the development of a separate and unique intelligence-led conservation (ILC) framework is required. In other words, the apprehension of offenders and the prevention of criminal activity is only a part of the wider conservation agenda, which includes reducing human-wildlife conflict, developing community-based conservation initiatives and problem solving, and promoting tourism. Thus an ILC framework is introduced to adapt and extend the principles of ILP.
Importantly, an ILC approach promotes the notion that intelligence is not solely the responsibility of the law enforcement department nor is it only useful for crime-related purposes. Essentially, the notion that intelligence-led practices should be housed within one unit fails to take advantage of the resources both within and beyond the organisation and acknowledge the inter-related nature of conservation issues. ILC embraces a broad definition of intelligence by recognising that information useful for conservation can be found within the different units in the UWA. Further, an all-inclusive approach is required in order to utilise information that can be converted to actionable conservation intelligence by providing a more accurate measure of the UWA’s overall goal of conservation (i.e., arrests combined with wildlife population figures may provide more insight on the effectiveness of specific initiatives). Therefore, conservation intelligence is defined here as analysed information that combines crime analysis, criminal intelligence, wildlife and protected area information, and community-based knowledge for informed conservation initiatives.
Although the organisational structure of the UWA is favourable for establishing an ILC framework given its top-down paramilitary hierarchy and tourism business model, it currently does not have an intelligence-led agency-wide mandate. It is argued that the various departments within the UWA should be incorporated within an ILC framework since information originating from one department can also be useful to other departments. To efficiently and effectively utilise information obtained from rangers, community members, and other agencies, dedicated analysts must also be incorporated within the UWA. Analysts should be housed within different departments in each conservation area, as well as within the UWA headquarters to ensure that individual analysts are not overwhelmed. Moreover, analysts will be able to more readily guide rangers within their department on how to appropriately collect data and provide findings when approached. It is hoped that their familiarity with rangers within their department results in facilitating trust and respect, as well as reduce personnel issues that may occur if the analyst is not acclimated with the departmental culture (see below).
While analysts should also be trained according to the needs of their department, a general unified approach to data management would need to be established. This would help streamline information sharing between the departments and ensure data quality by reducing data- and human-related errors (e.g. improper data entry). Information can then be triangulated and contextualised to enrich organisation-wide intelligence as combined information on wildlife populations, community relations, and arrests can provide more insight than relying solely on one data source. Additionally, analysts should be responsible for reviewing and researching the relevant literature in order to conduct theoretically grounded and empirically supported analyses and present an intelligence product useful for conservation area decision-makers. Importantly, having a dedicated department analyst also facilitates easier collaboration with external agencies by allocating a central figure as a point of contact.
Notably, and purely from a crime intelligence perspective, an ILC approach supports the sharing of information within the UWA and with outside law enforcement agencies. This is crucial for unpacking the intricacies of wildlife crimes, particularly complex forms like wildlife trafficking. As has been noted before, the current push for ILP approaches facilitates an environment whereby intelligence from the UWA, local police, customs, and international agencies like INTERPOL could be combined to develop an in-depth assessment of potential offenders, transportation routes, and tactics.
The ranger analytic intelligence network: an operational model for intelligence-led conservation
The operational model for ILC proposed here is referred to as the RAIN.p Displayed in Figure 1, the RAIN model incorporates five key departments within the UWA: community conservation, monitoring and research, tourism, legal, and law enforcement. Each department has its own unique objectives and data; all of which are useful in providing a comprehensive assessment of the status of conservation areas in Uganda.
While information derived from these departments contribute to conservation intelligence as a whole, they can also specifically contribute to crime intelligence as well. As mentioned, the broader ILC framework ensures that the UWA recognises and internalises the value of intelligence generated from non-law enforcement sources (e.g. community conservation) for law enforcement initiatives. For example, the tourism department can provide insight on tourism companies that may be engaged in illegal off-trackingq activities, while the legal department can provide information on repeat offenders. Likewise the community conservation department may be able to obtain information from reliable and trustworthy informants from the local communities that can both identify areas of concern for its own department (e.g. human-wildlife conflict), as well as for the law enforcement department (e.g. retaliatory killing of wildlife). Lastly, the monitoring and research department can provide data on wildlife population counts, which would be a useful supplementary metric to assess law enforcement efforts.
Figure 2 provides a simplified representation of the processes involved within the intra-agency flow of information and intelligence, as well as decision-making and planning from an ILC framework. First, data and information is collected by frontline rangers and provided to the department analyst within the conservation area. Once information is analysed and developed into an actionable intelligence product, it is then shared with the department supervisors (e.g. head ranger, warden) to support decision-making and planning at the department-level. Supervisors then provide the intelligence reports, along with information on decision-making and planning, to the conservation area manager. The conservation area manager then develops both long- and short-term plans with the management at UWA headquarters.
As shown, analysts within the conservation areas also directly share information and intelligence with the analysts located at the headquarters. This helps provide the UWA with the necessary information to assess countrywide trends, areas of concern, and avenues for resource allocation. Furthermore, by examining information and intelligence from the different conservation areas, it may be possible to further unravel complex wildlife crimes (e.g. wildlife trafficking) as offenders may be operating in several conservation areas. Indeed, within the RAIN model, the headquarters acts as an in-house fusion center that is responsible for receiving, analysing, and disseminating information obtained from the various conservation areas in Uganda.
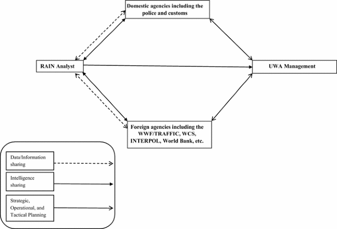
As shown in Figure 3, analysts within the conservation areas and at the headquarters also play a central role in inter-agency information and intelligence sharing as well. Analysts would be able to provide and receive valuable information from local police, customs, NGOs, and other agencies and stakeholders with a vested interest in conservation (e.g. INTERPOL). Such information could then be combined with UWA-based data to develop actionable conservation intelligence useful for collaborative strategic, operational, and tactical planning.
Considerations for the implementation of ILC and the RAIN
As a conceptual framework and operational model, ILC and the RAIN may be a promising option for the UWA. As noted, the information technology capacity of the UWA is sufficient to implement an ILC approach. However, it is worthwhile to consider some additional factors as well. It is important to note that the following are not mutually exclusive. Furthermore, although the focus of the current study is on the UWA and may not be generalisable to other areas, based on the literature and discussions with researchers working in other places, it is believed that the following may also be applicable to protected areas in other developing countries as well.
Sustainability and feasibility of implementing an ILC approach
Information technology and conservation intelligence analysis will not have a long-lasting impact if it is not sustainable or feasible at the ground level. Indeed, one of the main complaints heard from rangers, supervisors, and management was the difficulties they currently encountered with specific devices and software programs. Similar issues related to the lack of infrastructure and support for information technology and crime analysis and its negative influence on patrol officers has been noted before (Manning 2001).
In particular, rangers described their frustration with having limited access to electricity. This often made it challenging to use devices (e.g. GPS) needed for data collection. Moreover, software that depends on a reliable network was found to be incompatible with the realities that rangers faced, especially in protected areas with inconsistent or non-existent cellular reception (i.e., software programs that require internet access to upload or view data). Frustrated with the inability to upload data, some supervisors surmised that information was being lost or unaccounted for.
The development of the RAIN would need to explicitly address such issues to reduce problems with its successful implementation, as well as to alleviate personnel discontent. Unfortunately, and as noted above, issues with resources and infrastructure may hinder the UWA’s ability to do so. For example, one way to address the issue of electricity is through the increased use of solar panels. While there are some solar panels currently being used in some protected areas in Uganda, it is rare. In order to potentially address the problem of poor cellular reception, cellular boosters may be used, but even that technology may be ill-suited for the bush.
Furthermore training for staff (see below) will undoubtedly cost the UWA a significant amount of money. Given the limited resources currently available to the organisation, the RAIN could train rangers to become in-house instructors. Rather than sending a limited number of rangers for intelligence training in other countries, UWA trainers would be able to provide initial and refresher training specifically suited for Ugandan PAs to all rangers and personnel within the organisation.
Interpersonal dynamics of intra- and inter-agency cooperation, collaboration, and information sharing
A key element for RAIN is intra- and inter-agency cooperation and collaboration. Given the size of the UWA, the ability to share information is crucial. However, intra-agency cooperation should not be taken for granted nor should it be immediately expected. Indeed, Gore (2011) advised that exploring and understanding the human dimension of conservation science is crucial in the development, implementation, and evaluation of policy. In other words, it is important to recognise that interventions are very much rooted in several social systems, including individual, interpersonal, institutional, and infra-structural (Pawson 2009).
For example, the ambiguous role of the intelligence rangers within the UWA has resulted in internal mistrust amongst the ranger population as some rangers believe that the intelligence rangers are more focussed on investigating internal affairs (i.e., identifying ranger wrongdoing; see Moreto et al. 2015). This has led to a lack of trust between law enforcement and intelligence rangers. In fact, due to this underlying tension, some law enforcement rangers described how they would not provide information to the intelligence rangers even if they had access to it.
Additionally, by developing a reciprocal relationship with other agencies, an environment of information and resource sharing may be possible. Fortunately, such collaboration is occurring to a certain extent. For instance, the UWA and local police conduct joint operations to target known poachers. In general, it would be beneficial for the UWA to continue to develop a collaborative relationship with law enforcement agencies within and outside the country. Unfortunately, the relationship with other agencies, including the police, can be contentious at times. For example, alleged issues related to corrupt practices have at times caused distrust and moral cynicism amongst and between these agencies.
Understanding ranger organisational and occupational culture
Beyond technical and training considerations, another important aspect that warrants reflection is the role of organisational and occupational culture (see Moreto 2013). Similar to traditional forms of policing, advancements in information technology must not be viewed and assessed simply on its instrumental effects; rather, its influence on the interpersonal dynamics of organisations and policy as well (see Manning 2008). Research has shown the importance of examining organisational and occupational police culture to better understand a variety of formal and informal facets related to policing, including corruption, discretion, job satisfaction, stress, managerial values, and personnel relations, amongst others (see O’Neill et al. 2007; Moreto 2015; Paoline and Terrill 2014), as well as understanding factors that may facilitate or restrict change (Chan 1997). Previous scholars have also explored the impact of the information technology age on policing, police organisations, and police (Chan 2001; Ericson and Haggerty 1997), as well as the link between police culture and crime analysis (Cope 2004). In general, such research has been insightful in better understanding the often-ignored human and interpersonal dynamics of information technology.
Training needs for theory and practice
Ranger analysts should be versed in both theory and technical application. Importantly, the training of analysts will not be adequate in order for RAIN to be successful. The training of rangers on the ground, as well as management is crucial for better data collection and better use of actionable conservation intelligence. Indeed, it has been noted that the ability of police managers to appreciate and understand analytical products influences whether such products are acted upon (Ratcliffe 2004). Additionally, training of staff helps establish the role that analysts have within the organisation to ensure that they are viewed as part of the support structure for decision-makers as opposed to being merely seen as technical specialists (Evans and Kebbell 2012).
Furthermore, variability in knowledge and understanding of technology undoubtedly influence the interpretations or the technological frames of different personnel (Orlikowski and Gash 1994). Similarities and disparities in the technological frame of rangers, analysts, and managers can be acknowledged and, if needed, remedied through proper training. By doing so, other issues, including problems associated with organisational or occupational culture, can be alleviated as expectations of the technology and of the staff (i.e. capabilities of analysts) may be more realistic and better understood.
As noted, current crime analyses in Ugandan protected areas is atheoretical. This is a void that crime science could help fill by providing insight from an environmental criminology perspective, as well as guidance in the development of prevention strategies (e.g. situational crime prevention). By providing analysts, rangers, and management with the requisite theoretical foundation necessary for analysis, analytical products and the tactical operations and strategic plans may prove to be more successful. Furthermore, by theoretically grounding decision-making, management will be able to justify policies prior to their enactment rather than relying on ad hoc explanations.
The need for qualitative data
Quantitative forms of crime and intelligence analysis tend to be the focal point in wildlife crime analysis. Qualitative data, however, is very much a part of crime analysis (Santos 2013). Recognising the value of qualitative data may result in a more inclusive approach to data collection and analysis through appropriate training and intra- and inter-agency collaboration. Moreover, and within the realm of crime science, qualitative research can contribute in unraveling important market dynamics (see Moreto and Lemieux 2014) that can contribute in the development of contextualised crime scripts useful in the identification of prevention pinch-points (Cornish 1994; Lavorgna 2014; although see Moreto and Clarke 2014).
Implementing and evaluating an ILC approach
Lastly, the development and implementation for ILP within developed countries has often occurred without explicitly performing process and outcome or impact evaluations. Sound policy, however, requires both forms of evaluation. While conducting both a process and outcome evaluation of RAIN may prove to be difficult—indeed, intelligence strategies in general are difficult to evaluate (see Ratcliffe 2008)—the UWA as a conservation agency has unique advantages compared to traditional police agencies. For example, although police agencies are becoming more progressive and open to collaborating with researchers, barriers still exist. Fortunately, as the UWA is familiar working with external researchers and is involved in its own research, implementing and evaluating the RAIN may be possible.
It is suggested that any evaluation of the RAIN must begin with proper initial inquiry as to what is being evaluated (i.e. performance indicators) and how to operationalise these concepts (Ratcliffe 2008). Since the UWA collects and has access to data sources (e.g. wildlife population counts) other than crime data, outcome measures can be developed through triangulated sources thereby providing a more inclusive assessment of the RAIN. Indeed, an intelligence-led approach may require the use of different data in order to effectively measure its success (Ratcliffe 2008).
As an ILC framework may be helpful for other conservation agencies, performing a process evaluation (similar to the one presented here) is just as important as its outcome counterpart since it provides insight on why specific processes worked or did not work, what can be done to address problems during development and implementation, and what changes can be done to make the program more effective and efficient (see Ratcliffe 2008; Gibbs et al. 2015). Additionally, any evaluation would benefit from adopting a realist perspective in order to specifically tailor the evaluation to the contextualised needs, concerns, and objectives of the UWA (see Pawson and Tilley 1997).
Subsequent outcome evaluations of the model could be conducted in several forms. For instance, pre-post or interrupted time series designs could be performed at each individual conservation area, as well as the organisation as a whole (see Eck 2011). Cost-benefits analysis could also be performed to assess model components and operational success. Such analyses would be particularly helpful for the UWA management at headquarters as well as in the conservation areas as a means of identifying alternative resources or approaches that would produce similar benefits with less costs (Roman and Farrell 2002).
Conclusion
Based on fieldwork conducted in Uganda, this paper examined the current crime intelligence approach employed by the UWA. Findings suggest that the current environment is suitable for an intelligence approach to be successful, however, the lack of analysts and an overreaching, holistic framework hinders crime intelligence within the UWA. To address this, a conceptual framework for ILC was introduced, as well as an operational model referred to as the RAIN. The central tenets of an ILC framework are analysis, intelligence, and collaborative intra- and inter-agency partnerships. Adopting a comprehensive definition of conservation intelligence, ILC recognises the unique objectives of and resources available for conservation agencies like the UWA. Although an ILC framework may be useful to facilitate efficient and effective information sharing for actionable conservation intelligence, important organisational, interpersonal, and contextual dynamics should also be considered.
The field of crime and intelligence analysis will undoubtedly continue to grow within the scope of wildlife law enforcement. As information technology becomes more widely available and accessible and as data management becomes more comprehensive, the potential for more innovative analytical approaches may be utilised. Moreover, the combination of other scientific, technological, and analytical methods (e.g. forensic DNA), including those from a crime science perspective (see Smith and Tilley 2005), may be incorporated to supplement and support conservation intelligence. Such information can then be used to inform policy as well as avenues for prevention, including situational crime prevention (Pires and Moreto 2011) and the market reduction approach (Schneider 2008).
It is worth noting that unless a framework is utilised to guide the use of information technology to develop conservation intelligence, there may be a risk of the area being misunderstood and being associated with military intelligence or technology. There is currently much discussion on the use of military technology to address wildlife crime, including the use of unmanned aerial systems (UAS) and surveillance equipment. In fact, the so-called ‘war for biodiversity’ has led to the rapid rise of ‘militarized conservation’ (Duffy 2014) or ‘green militarization’ (Lunstrum 2014).
Not surprisingly, misperceptions have historically clouded intelligence-led approaches due to its association with national security and military intelligence. However, as it has been explained here, by definition intelligence is simply analysed information and intelligence-led approaches can be tailored for the specific needs and objectives of the agency responsible for its implementation. It is hoped that conservation intelligence and its related information technology are not mistakenly disparaged simply on the merits of semantics given its broader agenda. Indeed, if an ILC framework is utilised properly, the intelligence derived could be useful to further develop community relations, as well as identifying avenues for problem-solving akin to its ILP equivalent (Ratcliffe 2008).
Although the model and framework proposed here is based on the organisational and operational context of the UWA, both can be applicable to other settings. As noted earlier, intelligence-led approaches are currently being utilised in a variety of capacities to reduce and prevent environment-related crimes. Both ILC and the RAIN could be adapted to suit the needs and idiosyncrasies of other conservation agencies. Further, the issues that warrant consideration mentioned above may also apply to other agencies, particularly those in other developing countries. For example, the sustainability and feasibility of an ILC approach will most likely apply to other agencies that operate in resource-limited, rural settings.
Importantly, adopting an ILC framework as opposed to an ILP approach for conservation agencies may be easier for policy advisers and managers to adopt and buy into. As noted previously, conservation agencies have a broader mandate than simply law enforcement initiatives. Not only would adopting an ILC approach may be more suited for conservation agencies given their expansive objectives, but such an approach also facilitates easier communicability, defined roles, and more realistic expectations between researchers, practitioners, and policy advisers (see Laycock 2002). In general, the ILC framework and the RAIN model presents a unique opportunity to incorporate and adapt intelligence-led principles specifically for goals, objectives, and niceties of conservation.
Endnotes
aSee also http://www.interpol.int/Crime-areas/Environmental-crime/Environmental-crime.
bElements of this paper were first presented to the management of the Uganda Wildlife Authority (UWA) at the UWA headquarters in Kampala on 11th August 2014.
cSee http://www.interpol.int/Crime-areas/Environmental-crime/Ecomessage.
dFor example, INTERPOL are involved in several intelligence-led initiatives through the National Environmental Security Task Force (NEST) that target a number of environment-related crimes including Projects Predator, Eden, Scale, and Wisdom (see http://www.interpol.int/Crime-areas/Environmental-crime/Projects for more information).
eAccessed 10th April 2015 from: http://www.kws.org/info/news/2014/8october2014interpol.html and http://www.shanghaidaily.com/article/article_xinhua.aspx?id=245337.
fAccessed 27th May 2015 from: http://www.thecitizen.co.tz/News/national/-secret-anti-poaching-drive-takes-root/-/1840392/2670900/-/hbylrj/-/index.html.
gAccessed 29th May 2015 from: https://www.awf.org/news/interpol-environmental-fugitive-arrested-zambia.
hAccessed 29th May 2015 from: http://www.panthera.org/node/5180.
iAccessed 10th May 2015 from: http://www.kws.org/info/news/2014/~25marchwildlifestatus2014.html.
jSee http://www.ugandawildlife.org/about-uganda-master/management-structure for a more detailed breakdown of the UWA department and management structure.
kAccessed 10th February 2015 from: http://www.smartconservationsoftware.org/brochures/donor_english.pdf.
lAccessed 10th February 2015 from: http://www.policyinnovations.org/ideas/innovations/data/000242.
mAccessed 11th February 2015 from: http://programs.wcs.org/uganda/Initiatives/LawEnforcement.aspx.
nAccessed 5th January 2015 from: http://www.ugandawildlife.org/component/k2/item/273-uwa-gets-first-ever-intelligence-unit.
oThe WILD LEO project. Accessed on 10th February 2015 from: http://www.ugandacf.org/projects/welcome-to-the-wild-leo-project.
pPrior to describing the RAIN model, it should be noted that it is based on the organisational structure of the UWA. However, and as will be discussed later, it can be adapted to suit the arrangement of other conservation agencies.
qIllegal off-tracking is when park visitors venture off established path or roadways without authorisation or permission.
References
AmanigaRuhanga, I., & Manyindo, J. (2010). Uganda’s environment and natural resources: Enhancing parliament’s oversight. Uganda Wildlife Society.
Berkes, F. (2004). Rethinking community-based conservation. Conservation Biology, 18(3), 621–630.
Chan, J. (1997). Changing police culture. Cambridge: Cambridge University Press.
Chan, J. B. L. (2001). The technological game: How information technology is transforming police practice. Criminal Justice, 1(2), 139–159.
Clarke, R. V., & Eck, J. E. (2005). Crime analysis for problem solvers in 60 small steps. Washington, DC: Center for Problem-Oriented Policing, U.S. Department of Justice.
Cope, N. (2004). Intelligence led policing or policing led intelligence? The British Journal of Criminology, 44(2), 188–203.
Cornish, D. (1994). The procedural analysis of offending and its relevance for situational prevention. In R. V. Clarke (Ed.), Crime prevention studies (Vol. 3, pp. 151–196). Monsey: Criminal Justice Press.
Duffy, R. (2014). Waging a war to save biodiversity: the rise of militarized conservation. International Affairs, 90(4), 819–834.
Eck, J. E. (2011). Assessing responses to problems: An introductory guide for police problem-solvers. Tool Guide No. 1, Problem-Solving Tools Series. Community Oriented Policing Services, U.S. Department of State. Washington, DC: Center for Problem-Oriented Policing, Inc.
Eck, J. E., & Clarke, R. V. (2013). Intelligence analysis for problem solvers. Washington, DC: Center for Problem-Oriented Policing, U.S. Department of Justice.
Emerton, L., & Muramira, E. (1999). Uganda biodiversity: economic assessment. IUCN World Conservation Union. Unpublished Paper Prepared with the National Environment Management Authority. https://www.cbd.int/doc/external/countries/uganda-eco-assessment-1999-en.pdf. Accessed 1 Feb 2015.
Ericson, R. V., & Haggerty, K. D. (1997). Policing the risk society. Toronto: University of Toronto Press.
Evans, J. M., & Kebbell, M. R. (2012). The effective analyst: A study of what makes an effective crime and intelligence analyst. Policing & Society, 22, 204–219.
Gibbs, C., McGarrell, E. F., & Sullivan, B. (2015). Intelligence-led policing and transnational environmental crime: A process evaluation. European Journal of Criminology, 12(2), 242–259.
Gore, M. L. (2011). The science of conservation crimes. Conservation Biology, 25(4), 659–661.
Howard, P. C., Davenport, T. R. B., Kigenyi, F. W., Viskanic, P., Baltzer, M. C., Dickinson, C. J., et al. (2000). Protected areas planning in the tropics: Uganda’s National System of Forest Nature Reserves. Conservation Biology, 14(3), 858–875.
Lavorgna, A. (2014). Wildlife trafficking in the internet age. Crime Science, 3, 5.
Laycock, G. (2002). Methodological issues in working with policy advisers and practitioners. In N. Tilley (Ed.), Evaluation for crime prevention (Vol. 14, pp. 205–237). Monsey: Criminal Justice Press.
Lemieux, A. M. (2015). Geotagged photos: A useful tool for criminological research? Crime Science, 4, 3.
Lunstrum, E. (2014). Green militarization: anti-poaching efforts and the spatial contours of Kruger National Park. Annals of the Association of American Geographers, 104(4), 816–832.
Manning, P. K. (2001). Technology’s ways: Information technology, crime analysis, and the rationalizing of policing. Criminal Justice, 1(1), 83–103.
Manning, P. K. (2008). The technology of policing: Crime mapping, information technology, and the rationality of crime control. New York: New York University Press.
Moreto, W. D. (2013). To conserve and protect: Examining law enforcement ranger culture and operations in Queen Elizabeth National Park, Uganda. Unpublished dissertation, Rutgers University.
Moreto, W. D. (2015). Occupational stress among law enforcement rangers: Insights from Uganda. Oryx: The International Journal of Conservation,. doi:10.1017/S0030605315000356.
Moreto, W. D., Brunson, R. K., & Braga, A. A. (2015). ‘Such Misconducts Don’t Make a Good Ranger’: Examining law enforcement ranger wrongdoing in Uganda. The British Journal of Criminology, 55(2), 359–380.
Moreto, W. D., & Clarke, R. V. (2014). Script analysis of the transnational illegal market in endangered species: Dream and reality. In B. Leclerc & R. Wortley (Eds.), Cognition and crime: Offender decision-making and script analyses (pp. 209–220). New York: Routledge.
Moreto, W. D., & Lemieux, A. M. (2014). From CRAVED to CAPTURED: Introducing a product-based framework to examine illegal wildlife markets. European Journal on Criminal Policy and Research,. doi:10.1007/s10610-014-9268-0.
Moreto, W. D., Lemieux, A. M., Rwetsiba, A., Guma, N., Driciru, M., & Kirya, H. K. (2014). Law enforcement monitoring in Uganda: The utility of official data and time/distance-based ranger efficiency measures. In A. M. Lemieux (Ed.), Situational prevention of poaching (pp. 82–101). New York: Routledge.
National Environment Management Authority. (2008). Building a foundation for sustainable wildlife trade in Uganda: A review of the National Wildlife Trade Policies in Support of the Convention on International Trade in Endangered Species in Fauna and Flora (CITES). Ministry of Water and Environment. Department of Wildlife Conservation, Ministry of Tourism, Trade and Industry. https://cites.org/common/prog/policy/UGReportAug2008.pdf. Accessed 10 Dec 2014.
O’Neill, M., Marks, M., & Singh, A. (Eds.). (2007). Police occupational culture: New debates and directions. Amsterdam: Elsevier.
Orlikowski, W. J., & Gash, D. C. (1994). Technological frames: Making sense of information technology in organizations. Transactions on Information Systems, 12(2), 174–207.
Paoline, E. A, I. I. I., & Terrill, W. (2014). Police culture: Adapting to the strains of the job. Durham: Carolina Academic Press.
Pawson, R. (2009). Evidence-based policy: A realist perspective. Thousand Oaks: SAGE Publications Inc.
Pawson, R., & Tilley, N. (1997). Realistic evaluation. Thousand Oaks: SAGE Publications Inc.
Pires, S. F., & Moreto, W. D. (2011). Preventing wildlife crimes: Solutions that can overcome the ‘Tragedy of the Commons’. European Journal on Criminal Policy and Research, 17(2), 101–123.
Ratcliffe, J. H. (2004). Crime mapping and the training needs of law enforcement. European Journal of Criminal Policy and Research, 10, 65–83.
Ratcliffe, J. H. (2007). Integrated intelligence and crime analysis: Enhanced information management for law enforcement leaders (2nd ed.). Washington: Police Foundation. http://www.policefoundation.org/sites/g/files/g798246/f/Ratcliffe%20%282007%29%20-%20Integrated%20Intelligence%20and%20Crime%20Analysis.pdf. Accessed 16 Jan 2015.
Ratcliffe, J. H. (2008). Intelligence-led policing. New York: Routledge.
Roman, J., & Farrell, G. (2002). Cost-benefit analysis for crime prevention: opportunity costs, routine savings and crime externalities. In N. Tilley (Ed.), Evaluation for crime prevention (Vol. 14, pp. 53–92). Monsey: Criminal Justice Press.
Santos, R. B. (2013). Crime analysis with crime mapping (3rd ed.). Thousand Oaks: SAGE Publications Inc.
Schneider, J. L. (2008). Reducing the illicit trade in endangered wildlife: The market reduction approach. Journal of Contemporary Criminal Justice, 24(3), 274–295.
Smith, M. J., & Tilley, N. (Eds.). (2005). Crime science: New approaches to preventing and detecting crime. Portland: Willan Publishing.
United Nations Office on Drugs and Crime. (2012). Wildlife and forest crime analytic toolkit. New York: United Nations. https://www.unodc.org/documents/Wildlife/Toolkit_e.pdf. Accessed 23 May 2015.
Warchol, G. L. (2004). The transnational illegal wildlife trade. Criminal Justice Studies: A Critical Journal of Crime, Law and Society, 17(1), 57–73.
Wyler, L. S., & Sheikh, P. A. (2008). International illegal trade in wildlife: Threats and U.S. Policy. CRS Report for Congress. Washington, DC: Congressional Research Service. https://www.fas.org/sgp/crs/misc/RL34395.pdf. Accessed 12 Jan 2015.
Zimmerman, M. E. (2003). The black market for wildlife: Combating transnational organized crime in the illegal wildlife trade. Vanderbilt Journal of Transnational Law, 36, 1657–1689.
Compliance with ethical guidelines
Competing interests The authors declare that they have no competing interests.
Author information
Affiliations
Corresponding author
Rights and permissions
Open Access This article is distributed under the terms of the Creative Commons Attribution 4.0 International License (http://creativecommons.org/licenses/by/4.0/), which permits unrestricted use, distribution, and reproduction in any medium, provided you give appropriate credit to the original author(s) and the source, provide a link to the Creative Commons license, and indicate if changes were made.
About this article
Cite this article
Moreto, W.D. Introducing intelligence-led conservation: bridging crime and conservation science. Crime Sci 4, 15 (2015). https://doi.org/10.1186/s40163-015-0030-9
Received:
Accepted:
Published:
Keywords
- Intelligence-led conservation
- Crime analysis
- Conservation intelligence
- Crime science
- Process evaluation
- Uganda


